| Главная » Статьи » Техника для уборки » Профессиональные пылесосы |
В ремонт поступил пылесос строительный Karcher WD 6 P V-25822T 1.628-313.0 который не включается, пользователь см снимал мотор и определил что мотор при этом исправен. Для определения неисправности разбираем пылесос, для чего откручиваем винты с нижней части головы, их там шесть штук:
И сразу отщёлкиваем камеру защиты входа мотора:
Затем следует снять обрамление ручки управления и саму ручку:
Далее снимаем верхнюю часть головы пылесоса, полностью она не отойдёт ибо будет ограничена проводами к розетке.
Вот теперь у нас есть доступ к блоку управления пылесосом, в таком виде к лицевой его части, основное же хозяйство модуля расположено на обратной стороне. Модуль как видно отверстиями установлен на защёлки, их поддеваем и аккуратно снимаем для получения доступа к обратной стороне.
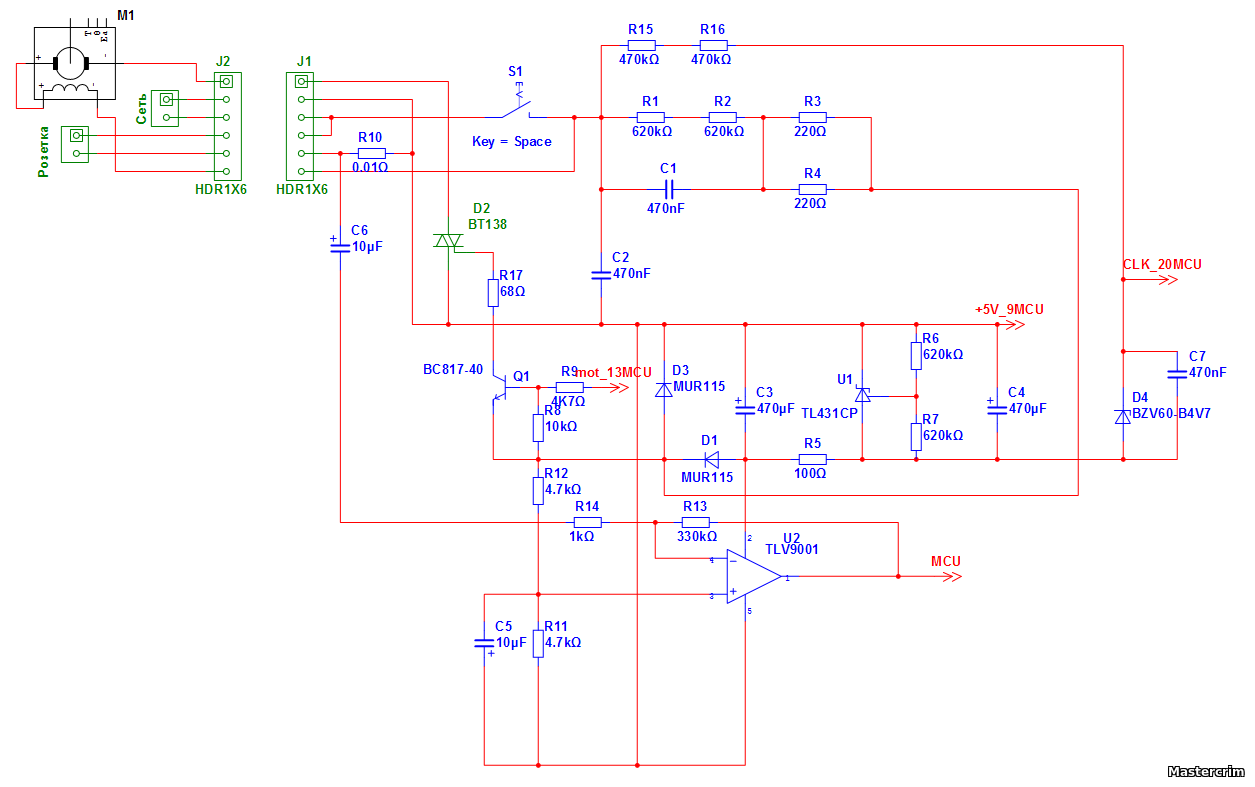
Частой причиной неисправности этого модуля, является низкоомный резистор на 100 Ом, обведён на рисунке выше красным. Но в нашем случае он оказался исправен. Что бы разобраться что куда идёт, стал понемногу зарисовывать схему модуля, и выяснилось что это питание приходит на микроконтроллер MCU и элемент U2 в корпусе SOT-23-5 с маркировкой 10GF. вот как раз выпаяв этот элемент, питание восстановилось и стало равным +5В. Получается что этот элемент просаживает питание. Решил запустить устройство без этой детальки, и пылесос заработал, но только в ручном режиме - автоматическое включения при появлении тока в нагрузке подключенной к розетке пылесоса, не вызывает его включение. Что ж, нужно зарисовывать схему. Долго, нудно но в общем большая часть элементов перерисована, и отмечена присвоенная маркировка на плате:
В общем в корпусе SOT-23-5 находится одноканальный операционный усилитель TLV9001, который усиливает сигнал для MCU, с токового датчика в виде резистора R10 сопротивлением 0,01Ом. Перечислим основные элементы схемы:
Таким образом, в автоматическом режиме, при подключении нагрузки, ток нагрузки проходя через резистор R10, вызывает падение напряжения которое многократно усилившись, поступает на MCU. MCU определив наличие нагрузки в розетке, включает через драйвер Q1 симистор D2, который подаёт питание на мотор пылесоса. после снятия нагрузки, с небольшой задержкой происходит отключение мотора. | |
| Просмотров: 79 | |
| Всего комментариев: 0 | |











Аксион, Бриз
Arnica